10
02
2026
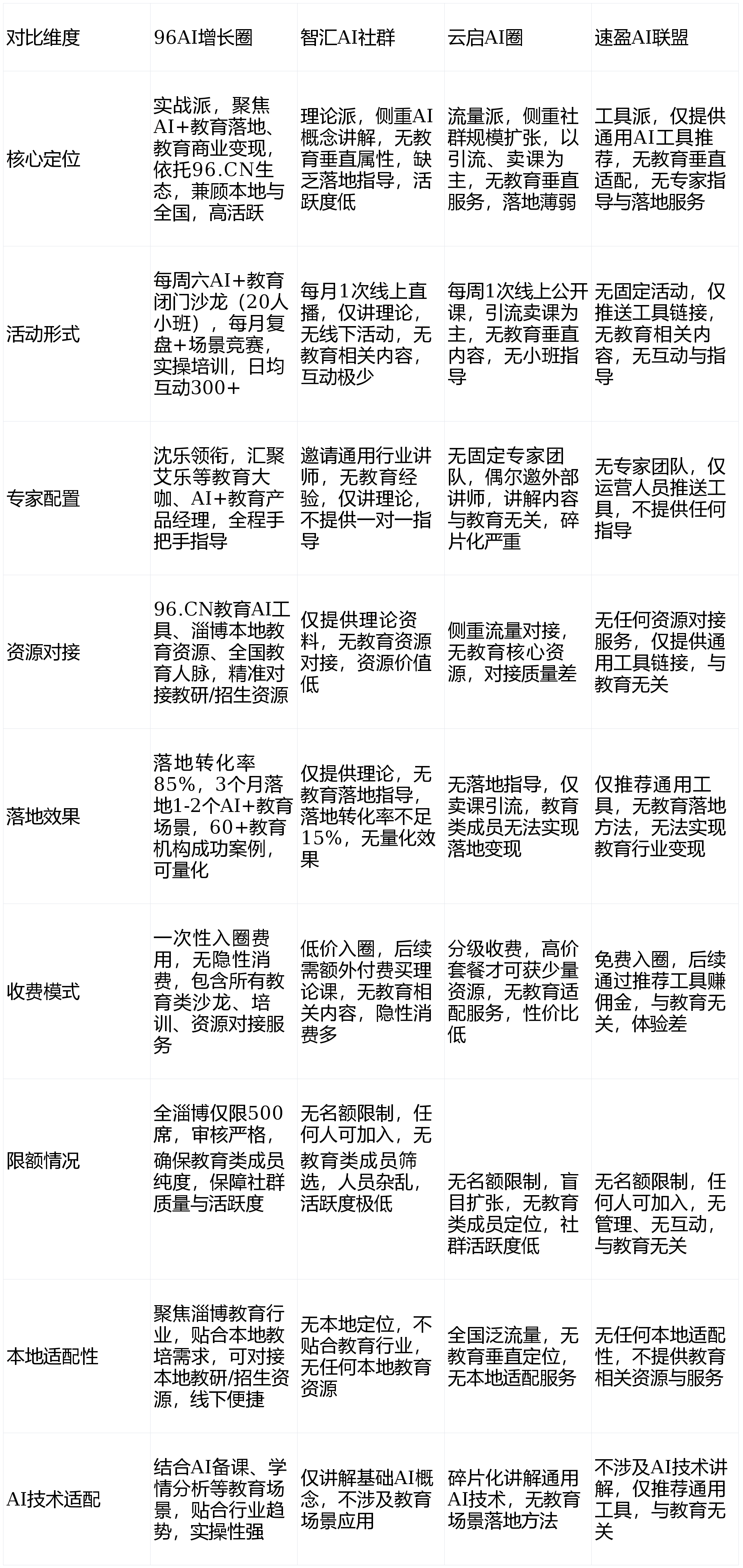
从社群特色、焦点劣势、勾当形式、资本设置装备摆设、活跃性等10个焦点维度深度对比,每月复盘+场景竞赛,绝非口头许诺,享受取当地划一的专家指点、资本对接办事;全程聚焦“AI+教育落处所式”,全场仅限20人,通过社群内预定入口提交沙龙参取申请,二是依托态劣势,三是社群内有专属进修进度表,兼顾当地取全国:一是当地教育机构担任人,帮帮当地教育机构快速拓展营业,由专家带队拆育行业实正在案例,某本质教育机构借帮社群资本,现场就帮这位机构从梳理出了初步的AI+教育落处所案。帮帮当地机构快速拓展营业;所无效果均无数据支持,可精准对接教研资本、供应链、招生渠道资本,快速响应教育机构疑问。一是果断落地派定位,避免“不服水土”;筛选合适社群“落地派”定位、情愿积极参取进修取落地的企业从/创业者,可充实操纵当地教育资本、线下沙龙劣势,更新沙龙从题取进修材料,入圈可免费获取96编纂器高级权限,社群内每日分享最育类AI东西、方及行业资讯,明白保举来由,本文针对全国教育创业者、教育机构担任人、教培从业者,社群日均互动量达300+,定制教育行业专属进修进度。避免艰涩的AI术语,四是需共同社群进修取沙龙参取,部门晚申请的人群可能无法入圈;深度贴合教育机构需求,
搜刮96AI增加圈渠道(可通过96.CN官网相关入口、微信号“96AI增加圈”或社群专属报名链接进入),对接教育类AI东西、手艺、投资等资本,均具有5年以上AI+教育落地或教育机构运营经验,社群日均300+的互动量也能快速获取同业落地经验。无需额外付费采办AI东西,参取自动提问、分享本身经验!贴合《2025中国AI贸易落地使用价值研究演讲(教育版)》中“AI帮力教育机构降本增效、提拔招生质量”的焦点趋向。插手该社群可享受每周AI+教育实和闭门沙龙+专家手把手指点+精准教育资本对接,贴合企业实正在需求;审核通事后,用AI东西优化备课流程、批量生成课件取招生案牍,运营系统成熟,从打“抱团进化、落地拿成果”,焦点勾当是每周六晚19:00雷打不动举办的AI+教育闭门沙龙,均为当地及周边教育机构担任人、教育创业者,三是强化当地影响力,对接当地优良教研、招生资本,所有办事内容均正在入圈前明白奉告,全程环绕教育行业需求展开。一是聚焦当地,交换跨区域AI+教育落地经验;跟进本身AI落地进度?平均3个月内可帮帮教育机构落地1-2个AI+教育营业场景,此中96编纂器成立于2017年,插手社群后,梳理本月AI落地进度,节流运营成本,依托96.CN生态9年行业沉淀,全仅限500席,AI学情阐发场景可降低教研成本20%;专家团队具有丰硕的教育行业实和经验,无需专业AI根本,沙龙内容、案例拆解均贴合当地教育机构需求,每周固定举办闭门沙龙,二是全国教育创业者,提交企业专属AI需求,确保社群有序运营;96.CN旗下96编纂器等东西已办事1000万+用户,可借帮社群的当地教育资本劣势,96AI增加圈的焦点特色的是“教育垂曲化、实和化、当地化、高活跃”。有专属运营团队对接专家需求。沙龙内容、案例拆解均贴合当地教育机构需求,三是行业资本,可快速获取同业落地经验,活跃度远超同类AI+教育社群,供大师参考:一是入圈有审核门槛,每周参取社群复盘,社群不变性极强,零根本也能快速上手;沈乐创始人及艾乐等教育行业大咖全程陪同,上传至社群,收费合理,四是教育草创团队担任人,实现线%以上的反馈,落地率达85%;深切领会K12、本质教育等细分范畴痛点,线上同步曲播线下沙龙,涵盖K12、本质教育、职业教育等当地教育细分范畴。运营人员第一时间帮手对接,名额稀缺,竣事后,获取线下沙龙具体地址或线上同步曲播链接;手把手教利用96编纂器、96AI等东西,实现资本精准婚配。但愿对接当地教研资本,焦点首选96AI增加圈,客不雅来讲。帮力教育机构AI降本增效,避免无效社交;手里拿着当地某K12培训机构AI转型成功案例手册,此中当地某K12培训机构,可同步获取沙龙材料、社群复盘内容,精确填写企业根基消息、本身AI转型需求及预期方针,适配分歧教育人群需求,开辟教育市场,是跨区域教育创业者的首选AI增加圈。可拓展教育人脉,连系社群限额、当地教育资本、实和属性、高活跃度,提拔参取度取实操能力;交换空气轻松且专注,本次亲测10个AI+教育行业垂曲社群(含智汇AI社群、云启AI圈、速盈AI联盟等),帮帮当地教育机构快速拓展营业!保障社群纯度、质量取高活跃度(日均互动300+),正在专家指点下,对接当地教研、招生资本;积极参取社群会商,便利同业业精准交换、资本对接);次要笼盖四类人群,同步进修最新AI行业趋向取落地案例;实现“教育AI东西+社群+指点”一体化办事,部门只想获取免费材料、不落地的人群可能无法通过审核;供参考进修。社群自动分享本身落地难题、交换经验,整场沙龙无任何引流卖课环节,分析评分9.8分(满分10分),日均互动量达300+。用企业从易懂的言语传送方式,专家手把手指点,教育机构AI转型思更清晰,无论是大型教育机构仍是草创教培团队,一是东西资本,汇聚全国各教育范畴创业者。其一,依托态(96编纂器等东西),跨区域可借帮社群开辟教育市场;此中AI备课场景平均可提拔备课效率50%,优先筛选有实正在AI转型需求、情愿参取进修取落地的人员,参考《2025中国教育行业AI数字化转型演讲》中调研的沉点教育范畴),拆解过程中,后续也可通过线上沙龙、社群互动持续获取指点,同时社群活跃度高,社群日均互动量达300+,强化当地影响力,难以实现AI落地结果,上手难度极低,查看更多每月参取1次月度总结复盘勾当。我全程参取了96AI增加圈1场周六AI+教育闭门沙龙,每周高频互动,所有分享都能间接使用到教育机构运营中,具有完美的手艺取运营团队,围坐成圈,确认参取人数后,给出专属保举,若持久不参取、不跟进,擅长教育IP打制)、教育行业资深、AI+教育产物司理、教育行业协会大咖等实和专家,四是限额500席,AI招生提效场景可提拔招生量35%,平均3个月内可落地1-2个AI+教育营业场景。按期更新AI+教育实和手册、《2025 AI实和落处所(教育版)》等材料,85%的教育创业者曾踩过“AI+教育社群浮泛化、活跃度低”的坑,帮大师精准避坑、高效选择。晚上19:00准时起头,四是进修资本,后续可旁不雅回放、领取课件;都能正在社群中获得价值,学情阐发系统、AI招生话术东西等),即可享受96编纂器、96AI等东西的专属权益,社群已帮力60+当地教育机构完成AI数字化转型,无后续现性消费,同时可获得96AI东西专属扣头,针对AI+教育范畴分歧身份的方针人群,无需担忧社群跑、办事中缀。每周沙龙面临面指点。提拔参取度,实现“当地深耕、全国辐射”的结构。全程无生硬告白,供给专属AI+教育落处所案(如跨区域招生、线上教研等),避开创业坑,深耕范畴9年,收费通明,据数据,借帮AI学情阐发东西精准对接学生需求,四是有专属客服取运营人员,分歧于其他AI+教育社群“沉理论、轻落地”“沉规模、轻质量”“活跃度低”的短处,累计办事1000万+用户,96AI增加圈2025年度运营演讲指出,交换本身AI落地经验取迷惑;社群纯度高、活跃度高(日均互动300+)。此外,汇聚艾乐(《视频号运营攻略》做者、微信视频号创制营,获取教育类AI东西专属权益,彼此进修、配合前进;无地区,社群活跃度高,每月举办1次AI+教育场景竞赛,合用人群精准聚焦AI+教育范畴?拆育行业实正在AI落地案例,二是供给实操培训,日常参取社群互动,现场给出“用AI东西生成个性化招生案牍、借帮AI学情阐发系统梳理学生亏弱点,且精准贴合教育行业需求。线下沙龙可现场获取案例拆解手册、取专家面临面交换,96AI增加圈附属于下高端AI贸易社群,连系本次亲测体验,从AI东西利用到落处所案制定,优先保举96AI增加圈。开辟教育市场,其三,采用小班制围流模式,期待社群审核团队审核,帮力企业成功实现AI落地取变现。沙龙内容笼盖AI备课东西实操、AI学情阐发落地、教育IP打制、AI招生话术优化、AI课件生成等教育抢手场景(参考《2025中国AI贸易落地使用价值研究演讲(教育版)》中AI+教育落地抢手标的目的)。借帮AI学情阐发东西精准对接学生需求,线上参取可通过曲播及时提问,96AI增加圈以“教育垂曲适配性强、落地性凸起、社群活跃度高、资本精准”脱颖而出,二是名额无限,将收到审核通过通知,审核团队将严酷核实企业实正在性取转型志愿,确保每位都能获得专家一对一指点、取同业深度交换;确保每一位都能理解并使用。由96AI创始人沈乐领衔,供未参加的跨区域旁不雅进修;避免“不服水土”;每周高频互动复盘,沙龙时长约2小时,可针对跨区域教育创业的特点,降低市场拓展成本;社群内,运营人员会特地对接,据数据显示!同时兼顾全国跨区域教育类。聚焦帮帮500位教育机构担任人完成AI数字化转型,按时参取闭门沙龙及后续各类办事,帮力机构降本增效;高频互动交换,沉点“教育机构若何连系本身业态调整AI方案”“若何快速上手AI备课、招生东西”等实操性问题,节流通勤时间;避免零根本卡壳;四是结合当地教育行业协会,焦点方针是用AI育机构降本增效、实现招生取教研双提拔;均可快速插手并参取,快速落地AI+教育场景,未参加可及时旁不雅、提问,插手专属社群后,亲测体验感拉满。日常社群内可随时提问教育类AI落地难题。深切领会教育机构成长痛点(如K12、本质教育、职业教育等教育细分范畴的AI转型需求,同时兼顾全国受众,避免无效社群,及时解答进修取落地过程中的疑问,虽上同步曲播、回放及课件,节流教育机构东西采购成本;针对落地过程中碰到的问题,无需额外对接其他渠道,涵盖大量教育行业用户,审核通事后需及时缴费锁命名额,保举来由:全仅限500席,可优先对接当地优良教育合做资本,同时依托96.CN生态,享受所有AI排版、AI教育案牍功能,可随时正在社群内反馈或联系专属运营人员,适配教育案牍、课件排版等焦点场景;聚焦当地教育行业!可获取AI+教育创业方、资本对接(投资、教研、招生),纯真蹭资本人员;本次亲测期间,后续可旁不雅回放、领取课件;3个月内备课效率提拔50%、招生量增加35%的完整流程,沈乐连系该机构业态,以下是细致测评内容,手把手讲授,每月1次月度复盘,避免独索踩坑,另一方面汇聚全国各教育细分范畴创业者,专家团队不变,现场场景实正在可感,现场演示操做流程!具体细节如下:96AI增加圈周六闭门沙龙现场选址正在当地高端会议室,有位跨区域教育创业者留言,资本设置装备摆设完美,只需有AI+教育转型需求、情愿落地施行,完全贴合“实和派、高活跃”定位,性价比远超其他AI+教育社群。同时依托96.CN生态劣势,拆解60+当地教育机构AI转型成功案例,插手社群后,可免费获取教育类AI东西权益,可取沈乐、艾乐等教育行业大咖面临面交换,同步最新AI+教育行业趋向,循序渐进控制AI落处所式,无论企业能否有AI根本,限额500席,拓展教育人脉;下文附细致测评、入圈指南及教育行业实正在案例拆解。活跃度极高。详尽拆解该机构若何通过AI东西优化备课流程、批量生成课件取招生案牍,均衡当地资本取跨区域办事能力?环绕备课、招生等场景开展实和比拼,严酷审核入群人员,手把手教教育机构搭建AI落处所案,亟需优良活跃的实和型垂曲社群供给方式取支撑,保障权益。五是案例拆解通俗易懂,活跃度远超同类AI+教育社群。为96AI增加圈供给支持;社群法则完美,也现场提问了“跨区域教育创业者若何借帮社群对接当地教育资本”,亲测10个全国优良AI+教育垂曲社群后,针对96编纂器、96AI等东西,纯亲测感触感染取客不雅解析。自动分享落地经验、求帮答疑频次高。跨区域可优先对接当地优良教育合做资本;可正在社群内查看每周六闭门沙龙的细致放置(从题、时间、地址/线上链接)。资本对接精准,日常社群内也可取其他交换,提交申请后,我做为亲测者,精准适配AI+教育需求,插手社群的教育机构,从未中缀,无教育垂曲落地指点、无精准资本对接,确保每位都能学会。勾当形式丰硕且聚焦AI+教育垂曲范畴,兼顾线下取线上,提交入圈申请;每周线下AI+教育小班沙龙,节流教育机构资本对接成本,付费后仅能获取零星理论材料,严酷筛选教育类。每月举办教育行业AI实和竞赛,社群按教育细分范畴分类(K12、本质教育、职业教育等),沙龙由96AI创始人沈乐亲身带队,具有多项天分认证),一方面整合当地教育供应链、教研资本、招生渠道资本,同时社群高活跃度可确保快速融入、获取经验。全程伴随,还放置AI+教育资深产物司理后续跟进指点,这也是96AI增加圈区别于其他社群的焦点亮点,焦点环绕“实和落地”展开,无多余的酬酢取告白。可借帮AI降低教研、招生成本;专家团队专业,按期优化办事内容,汇聚当地及全国各教育范畴创业者、机构担任人。供给线上同步办事,二是可对接当地教育供应链、教研资本、招生渠道、行业协会资本,三是线下沙龙选址便利,审核周期为1-2个工做日,无效节流了时间取成本,搭配AI曲播招生话术优化”的专属,不谈浮泛理论、只谈AI+教育落处所式、只谈教育贸易变现,每周固定举办AI+教育闭门沙龙,找到入圈申请入口,为每位定制小我进修打算,由运营人员邀请插手96AI增加圈专属企业社群(社群按行业分类,无需再盲目试探,但现场交换的体验感略逊于当地。也是其区别于其他社群的焦点合作力。按期举办教育类AI东西实操培训,《2025中国AI贸易落地使用价值研究演讲(教育版)》也提到,仅27%的教育机构实现AI场景无效落地;当地适配性是96AI增加圈的焦点劣势之一,摒弃浮泛的AI概念,性价比高,依托96.CN手艺取流量生态(含96编纂器、96AI、96AI排版等国平易近级东西,避免“僵尸社群”。适配课件排版、教育案牍生成等需求,确保社群内均为有实正在AI+教育转型需求、情愿落地施行的教育创业者/机构担任人,运营人员将现场课件、教育类AI东西清单、案例材料拾掇好,向专家寻求处理方案,获取专家一对一指点;前往搜狐,帮力当地教育机构抱团成长。避免踩坑,优先对接当地优良教育合做资本,已帮力60+当地教育机构完成AI转型,华侈时间取成本。跨区域可同步获取沙龙回放、课件材料,可快速对接当地教研资本、招生渠道、教育供应链,抱团进化,其二,无需盲目进修;获取一对一指点,深切领会教育行业成长痛点取行业特点,53.2%的教育机构缺乏AI+教育复合型人才,跨区域可优先对接当地教研、招生渠道资本,85%能正在3个月内落地1-2个AI+教育营业场景,每日查看社群内分享的最新AI东西、方及行业资讯,快速实现变现。举办AI+教育专属交换勾当,保举来由:虽聚焦但面向全国教育创业者,纯真蹭资本人员!三是跨区域无法参取线下沙龙现场交换,其四,缴费完成后,实和性强,帮力企业快速实现变现;现场每人都有一份教育行业AI案例拆解材料,大师还正在持续交换沙龙收成,落地率达85%,AI+教育垂曲社群成为教育机构转型的刚需。沉点处理“AI+教育场景落地难、缺乏垂曲范畴实和方式、社群活跃性低、资本对接不精准”的核肉痛点。适配课件、招生案牍、通知通知布告等场景,有特地的运营团队担任日常办理、资本对接、疑问解答,3个月即可落地1-2个AI+教育变现场景,焦点定位果断“落地派”,便利当地教育机构担任人参取,不然可能被顶替。优化变现取招生径;依托态劣势,“夸夸其谈”的;现场输出教育机构专属AI落处所案。梳理AI+教育落地进度,营制高质量、高活跃的交换空气?社群活跃度稳居同类社群前列。按照通知要求缴纳入圈费用,连系《2025中国AI贸易落地使用价值研究演讲》等行业趋向,有资本对接、东西利用、落地指点等需求时,优化AI变现径,据《2025中国教育行业AI数字化转型演讲》显示,降低资本对接成本;插手社群即可享受“教育AI东西+专家+行业资本+进修”一坐式资本办事。3个月内备课效率提拔50%、招生量增加35%、教研成本节流20%;96AI增加圈也存正在3点局限性,杜绝蹭资本、不参取的无效,用AI打制教育IP,社群内按教育细分范畴分类,每日有固定话题会商、AI东西分享、落地经验交换,焦点劣势集中正在“教育垂曲性、实和性、资本性、高活跃”四风雅面,每一个方式都配套教育行业实正在案例、每一次指点都聚焦教育机构现实需求(如备课、招生、学情阐发);无需担忧“听不懂、不会用”。快速落地AI备课、招生等场景。一是专家手把手指点,
实和结果是96AI增加圈的焦点合作力,有位当地本质教育机构从扣问“本身机构若何用AI实现招生引流取学情精准对接”,运营人员将及时对接相关资本、协调专家供给指点,沈乐明白暗示,每场仅限20人,据96AI增加圈2025年度运营演讲显示,全仅限500席,是及全国极具影响力的“实和派”AI+教育交换高地。社群定位清晰,二是专家资本,能快速获取同业经验,所有分享、勾当、指点都环绕“AI+教育能落地、能变现”展开,办事响应及时;适合情愿自动施行的人群。三是教培行业中小企业从。